Quy trình phản biện và xuất bản
QUY ĐỊNH VỀ PHẢN BIỆN VÀ XUẤT BẢN BÀI BÁO KHOA HỌC
CỦA TẠP CHÍ XÂY DỰNG VÀ ĐÔ THỊ
I. Quy trình phản biện và xuất bản
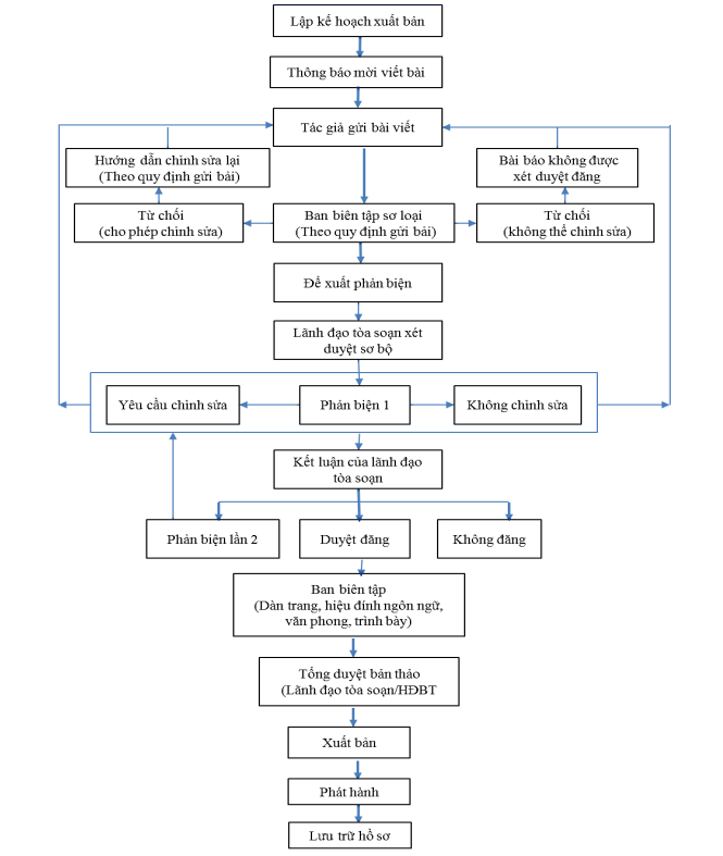
Quy trình phản biện và xuất bản Tạp chí Xây dựng và Đô thị được mô tả qua sơ đồ sau:
Quy trình xuất bản được chia thành 3 giai đoạn cơ bản: Sơ duyệt, Phản biện và duyệt đăng
Sau khi kế hoạch xuất bản Tạp chí được phê duyệt, BBT sẽ gửi thư mời viết bài thông qua đường bưu điện, email, hoặc thông báo trên trang web của Tạp chí và tòa soạn bắt đầu nhận bài viết.
Giai đoạn 1: Sơ duyệt
Sau khi tác giả gửi bài, tòa soạn sẽ phản hồi trực tiếp hoặc phản hồi qua email tòa soạn đã nhận bài viết. Các bài viết này sẽ được Ban biên tập và lãnh đạo tòa soạn kiểm duyệt. Nội dung thẩm định gồm: Bài viết có đáp ứng đủ các quy trình và chuẩn mực của Tạp chí Khoa học về hình thức, cấu trúc, nội dung:
Kết quả sơ loại:
- Nếu bài viết đáp ứng quy chuẩn, tòa soạn Tạp chí sẽ gửi cho tác giả thông báo chấp nhận bài viết để đưa vào quy trình phản biện.
- Nếu bài viết chưa đáp ứng quy định, có 2 trường hợp: (1) bài báo có thể chỉnh sửa và xem xét lại, tòa soạn gửi trả lại cho phép tác giả chỉnh sửa để đáp ứng quy chuẩn đã quy định; (2) Bài báo không thể chỉnh sửa thêm/Bài báo dù thỏa mãn nhưng có sai lầm cơ bản về mặt học thuật hay nội dung đi ngược với tôn chỉ, mục đích, phạm vi hoạt động của Tạp chí, Tòa soạn sẽ gửi thông báo không được chấp nhận đưa vào quy trình phản biện.
- Thời gian tòa soạn trả lời tác giả bài báo đã được nhận: Từ 1 đến 3 ngày, tính từ khi tác giả gửi email đến.
- Thời gian tòa soạn phản hồi thông tin sơ duyệt: Từ 1 đến 5 ngày, tính từ khi Tòa soạn thông báo nhận bài từ tác giả.
Giai đoạn 2: Phản biện
Sau khi sơ duyệt, bài báo được mã hóa và gửi cho các phản biện (có thể 1 hoặc 2 phản biện) theo chỉ định của Tổng Biên Tập trên cơ sở đề xuất của Hội Đồng biên tập: Các phản biện sẽ làm việc nghiêm túc để cho ý kiến nhận xét bài báo căn cứ vào nhiều tiêu chí cụ thể để thẩm định bài viết. Tổng thể nội dung phản biện tập trung vào 6 nội dung chính sau:
- Đánh giá về hình thức và cấu trúc bài báo
- Đánh giá về sự phù hợp giữa tên bài viết với tóm tắt/abstract và nội dung toàn bài viết.
- Đánh giá về độ phù hợp của cơ sở lý thuyết sử dụng trong nghiên cứu
- Đánh giá phương pháp nghiên cứu
- Đánh giá về độ tin cậy của dữ liệu nghiên cứu
- Đánh giá về ý nghĩa khoa học và thực tiễn của bài báo
Kết luận của giai đoạn phản biện có thể là:
- Bài báo chất lượng tốt, có thể đăng, không chỉnh sửa hoặc chỉ chỉnh sửa về từ ngữ, chính tả
- Bài báo cần chỉnh sửa về nội dung/cấu trúc để phản biện xem xét lại lần nữa trước khi ra quyết định đăng/không đăng. Khi tác giả nhận được nhận xét từ phản biện chỉnh sửa và gửi lại tòa soạn để chuyển phản biện xem xét cho đến khi phản biện đi đến kết luận: Chấp nhận cho đăng hoặc từ chối không cho phép đăng.
- Thời gian phản biện đọc và gửi lại nhận xét: Từ 7 đến 15 ngày, tính từ ngày tòa soạn gửi bài cho mỗi phản biện. Đối với những nghiên cứu phức tạp thời gian phản biện có thể kéo dài đến 30 ngày hoặc 45 ngày. (Một số trường hợp đặc biệt, Tổng Biên Tập có thể đề nghị Phản biện cho ý kiến nhận xét gấp).
- Thời gian tác giả chỉnh sửa và gửi lại bài báo: Từ 1 đến 15 ngày, tính từ ngày tòa soạn gửi nhận xét cho tác giả (một số trường hợp đặc biệt, tòa soan có thể yêu cầu tác giả chỉnh sửa và gửi lại gấp).
- Thời gian hoàn thành giai đoạn phản biện: Từ 1 đến 3 tháng, tính từ khi tòa soạn thông báo nhận bài và đưa vào quy trình phản biện đến khi có quyết định về tình trạng bài viết.
Giai đoạn 3: Duyệt đăng
Lãnh đạo tòa soạn sẽ cho ý kiến duyệt đăng hoặc không duyệt đăng cho 2 trường hợp:
(1) Bài báo được các phản biện cho ý kiến chấp nhận cho đăng.
- Nếu lãnh đạo tòa soạn duyệt đăng, tòa soạn sẽ gửi cho tác giả thông báo chấp thuận đưa bài báo vào danh sách đợi đăng. Trong trường hợp tác giả cần xác nhận bài báo được đăng, tòa soạn sẽ làm giấy xác nhận đăng bài cho tác giả khi chưa tới kì xuất bản.
- Nếu lãnh đạo tòa soạn yêu cầu xem xét và đề nghị gửi thêm phản biện lần nữa để xác minh tính xác thực cũng như điểm mới của nghiên cứu, tòa soạn sẽ chuyển bài báo quay lại giai đoạn phản biện để tiếp tục xử lý.
(2) Bài báo được các phản biện cho ý kiến từ chối không cho đăng.
- Nếu lãnh đạo tòa soạn duyệt không đăng, tòa soạn sẽ gửi thông báo cho tác giả bài viết không được chấp thuận đăng tải trên Tạp chí Xây dựng và Đô thị. Thời gian tòa soạn thông báo kết quả duyệt đăng cho tác giả từ: 30-60 ngày, tính từ khi tòa soạn thông báo nhận bài và đưa vào quy trình phản biện.
II. Quy trình xuất bản
Bài báo sau khi được lãnh đạo tòa soạn duyệt đăng, Thư ký tòa soạn sẽ chuyển bài báo sang bộ phận biên tập để hiệu đính nội dung, ngôn ngữ, văn phong, trình bày, định dạng. Trong quá trình biên tập xuất bản, biên tập viên có thể liên hệ với tác giả để hỗ trợ hiệu chỉnh chính xác nội dung.
- Bước 1: Phân công biên tập, Bài báo sau khi được chuyển cho bộ phận biên tập, TKTS sẽ phân công biên tập viên hiệu đính nội dung, ngôn ngữ, văn phong, trình bày theo quy định của Tạp chí Xây dựng và Đô thị.
- Bước 2: Biên tập bản thảo: BTV sẽ biên tập bản thảo dạng file.doc trên máy tính, để phát hiện những lỗi sai lớn về nội dung, lỗi đạo văn, chỉnh sửa định dạng và trình bày của tác giả. BTV có trách nhiệm lưu lại bản thảo đã biên tập trong thư mục riêng của mình để báo cáo khi cần.
- Bước 3: Biên tập bản thảo, dàn trang in giấy: BTV sẽ in bản thảo có chỉnh sửa ban đầu ra giấy khổ A4. BTV tiếp tục biên tập bài viết trên giấy. Xong chuyển qua cho TKTS kiểm tra. TKTS hiệu đính xong chuyển lại cho BTV sửa file.doc trên máy BTV. Sửa xong , BTV tiếp tục dàn trang.
- Bước 4: Trình bày, định dạng biên tập Bông 1: BTV trình bày dàn trang theo quy chuẩn định dạng xuất bản Tạp chí Xây dựng và Đô thị. Trình bày xong, BTV sẽ in ra giấy chuyển cho TKTS. Bản in này gọi là Bông 1. TKTS sửa thật kỹ và cẩn thận Bông 1 (gồm hiệu đính thêm về ngôn ngữ, văn phong); và TKTS bổ sung thông tin bài báo (Ngày nhận, Ngày Phản biện, Ngày duyệt đăng) Bộ phận tiếng Anh sẽ kiểm duyệt phần dịch thuật (Abstract, Keywords). Sau đó, TKTS chuyển bản thảo Bông 1 đã chỉnh sửa cho BTV sửa lại trên file.
- Bước 5: Lãnh đạo tòa soạn xét duyệt nội dung, quyết định danh mục bài viết công bố và xuất bản trong tháng/quý: TKTS chuyển bản in đã dàn trang, gọi là Bông 2 gồm nội dung các bài viết và mục lục dự kiến cho lãnh đạo tòa soạn xem xét, tổng duyệt trước khi chuyển file qua nhà In.
- Bước 6: Rà soát lần cuối và chuyển nhà in: BTV nhận lại bản thảo từ lãnh đạo và chỉnh sửa một số chi tiết (nếu có) theo góp ý của lãnh đạo tòa soạn. Sau đó TKTS sẽ kiểm tra việc hiệu đính các lỗi từ BTV. Nếu không còn gì sai sót, BTV sẽ chuyển file. pdf cho nhà in cùng với maquette bìa.
Sau cùng, TKTS tiến hành lưu trữ hồ sơ xuất bản của số tạp chí bao gồm bài viết thô, các bản phản biện, và các bản thảo trong quá trình kiểm tra, chỉnh sửa.
Thời gian các BTV thực hiện bước 2-4 là đối đa 2 ngày/bước. Thời gian các IT thực hiện bước 4-7 là tối đa 1 ngày/bước.
Thời gian hoàn tất giai đoạn 4-Biên tập xuất bản: 10-15 ngày, tính từ khi nhận bài báo duyệt đăng.
Lưu ý: Các mốc thời gian không tính ngày nghỉ và ngày lễ.
|
|
TỔNG BIÊN TẬP
PGS.TS Nguyễn Vũ Phương |
